学院新闻
当前位置: 首页 >> 资讯中心 >> 学院新闻 >> 正文
首届“新安杯”大学生创新创业邀请赛获奖名单公告
发布时间:2025年12月02日 14:06    作者:    点击:[]

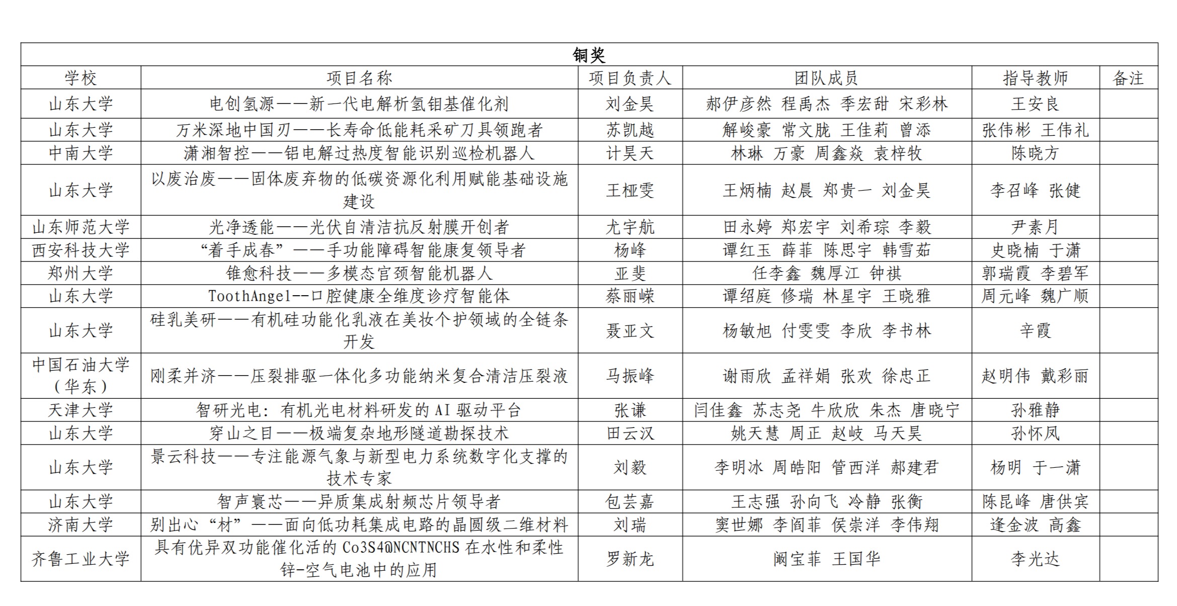
“新安杯”大学生创新创业邀请赛由共青团山东大学委员会、山东大学化学与化工学院、浙江新安化工集团股份有限公司联合主办。比赛吸引了全国200余项优秀创新创业团队踊跃参与。经项目申报、网络评审、决赛、冠军争夺赛等环节,共评出金奖团队四项、银奖团队八项、铜奖团队十六项,现公布名单如下:

“新安杯”大学生创新创业邀请赛赛事组委会

2025年11月30日


上一条:化学与化工学院举办安全教育月活动 下一条:首届“新安杯”大学生创新创业邀请赛在山东大学举行

关闭

Copyright © 2018 www.chem.sdu.edu.cn All rights reserved. 版权所有:山东大学化学与化工学院   [网站管理]
电话:0531-88364464 传真:0531-88564464 地址:中国山东省济南市山大南路27号 邮编:250100  院长信箱:yuanzhangmail@sdu.edu.cn